政府信息
公开指南
政府信息
公开制度
法定主动
公开内容
·
机构职责
·
经济运行
·
通知公告
·
项目管理
·
政策法规
·
政策解读
·
财务预(决)算
政府信息
公开年报
·
2025
·
2024
·
2023
·
2022
·
2021
·
2020
·
2019
·
2018
申请公开
政府信息
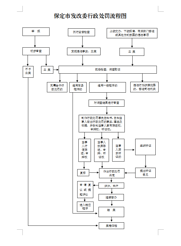
保定市发展和改革委员会权力运行流程图和办事指南
发布时间:2021-06-10 信息发布人:管理员
附件:
保定市发展和改革委员会权力运行流程图和办事指南.zip